王斌团队揭示基因表达可塑性在两栖动物高原环境适应中的作用
来源:生物多样性保护中心
作者:常利明
时间:2025-02-05
青藏高原极端环境(低氧、强紫外线、温差大)为研究生物适应性提供了天然的试验场。尽管已有研究表明动物基因表达模式的演化在高原适应中具有重要作用,但遗传与环境因素如何共同调控这一过程仍缺乏系统性解析。为此,本研究聚焦青藏高原10种两栖动物(图1),通过整合转录表达数据与环境参数,系统探讨了基因表达可塑性在极端环境适应中的动态响应模式,旨在揭示物种特异性适应策略的形成机制及其功能基础。
研究结果表明,不同物种间的基因表达模式存在显著差异,这些差异主要受环境因子的驱动,包括温度、氧气浓度、紫外线辐射强度以及降水量。此外,我们发现基因表达的差异性与遗传距离之间并无显著相关性,这表明基因表达演化更多地由物种特异性和环境选择压力所决定。例如,中华蟾蜍(Bufo gargarizans)对多种环境因子表现出强烈的基因表达反应,显示出其在不同环境下具有较强的适应能力;而西藏齿突蟾(Scutiger boulengeri)的基因表达模式相对稳定(图2)。这提示不同物种演化出"灵活响应"与"稳态维持"的适应策略分化。进一步分析发现,环境因子的调控权重存在物种异质性:如降水量和氧浓度对中华蟾蜍基因表达变异的贡献率最高,而在高山倭蛙中温度和氧浓度成为主要调控因素,这种差异可能反映了物种对不同环境压力源的演化优先级选择。值得注意的是,尽管物种间基因表达模式差异显著,但能量代谢、抗氧化应激、细胞自噬等核心生理功能模块呈现趋同进化特征,表明环境压力通过不同调控路径推动功能趋同(图3)。
这些发现从多维度揭示了基因表达可塑性在高原适应中的核心作用:环境选择通过塑造基因表达多样性驱动动物适应策略的形成,功能趋同保障了关键生理过程的优化,而物种特异性适应策略则体现了演化历史的路径依赖。该研究不仅为理解极端环境适应提供了"基因表达-生理功能-生态策略"的整合框架,更对高原生态系统保护具有实践价值——例如针对高可塑性物种设计动态保护方案,或基于功能趋同特征筛选适应性标记基因。未来研究需结合表观遗传修饰与蛋白质互作网络,深入解析环境信号传导的多层级调控机制,为预测气候变化下的生物适应性演化提供理论支撑。
本研究以“Adaptive Divergence and Functional Convergence: The Evolution of Pulmonary Gene Expression in Amphibians of the Qingzang Plateau”为题,发表在国际分子生态学研究的经典期刊Molecular Ecology(一区top)。中国科学院成都生物研究所常利明博士为该论文第一作者,朱未副研究员、王斌副研究员和江建平研究员为通讯作者。该研究得到第二次青藏高原综合科学考察研究计划(STEP, 2019QZKK05010503,2019QZKK05010203),中国科学院西部之光计划(021XBZG_XBQNXZ_A_006),四川省自然科学基金青年项目(2024NSFSC1182)以及国家自然基金青年项目(No. 32300350)的资助。
原文链接:https://onlinelibrary.wiley.com/doi/full/10.1111/mec.17663

图1 青藏高原科学考察两栖动物样本信息。(A) 采样点位置。(B) 119个样本的系统发育关系。基于119个两栖动物样本线粒体基因序列拼接构建的系统发育树,使用IQ-TREE软件并进行1000次bootstrap重复分析,不同物种以不同颜色的分支表示。(C) 10种两栖动物的采样点海拔范围。绿色和红色点分别表示采样点的最低和最高海拔。(D) 两栖动物样本的物种分布。饼图展示了来自不同两栖动物物种的样本数量,不同颜色代表各个物种。(E) 两栖动物样本的采样点分布。饼图展示了从不同采样点采集的两栖动物样本数量,不同颜色代表各采样点。

图2 基因表达变异、遗传多样性与环境因子之间的关联(针对三种高原优势物种)。(A) 三种高原优势物种的环境因子变化情况。(B-D) Mantel分析分别展示中华蟾蜍(B)、高山倭蛙(C)和西藏齿突蟾(D)的基因表达、遗传多样性与环境因子之间的相关性。线条的粗细表示相关系数(r)的大小,线条颜色反映显著性水平(p值),而方块颜色代表皮尔逊相关系数(r)。

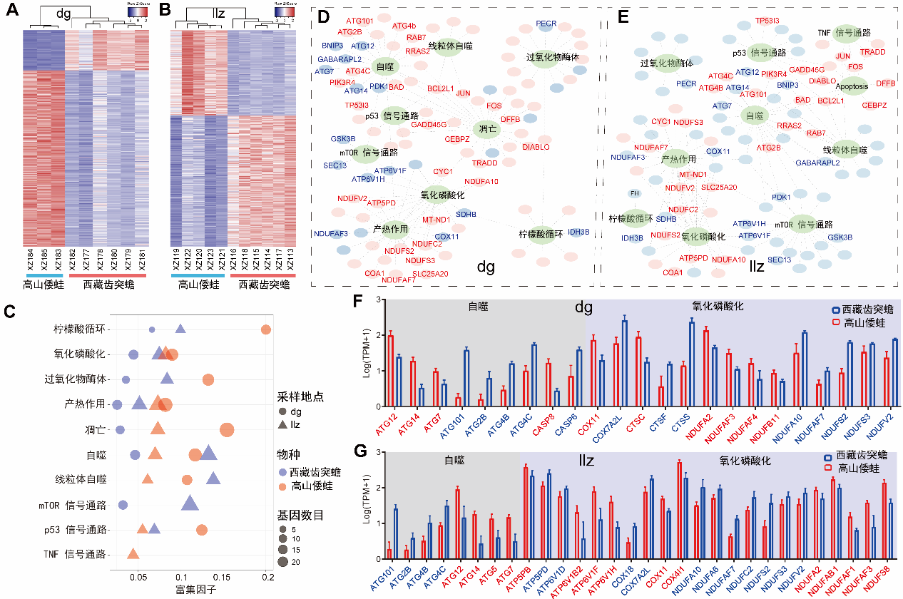
图3高山倭蛙和西藏齿突蟾基因表达的差异与功能趋同。(A–B) 高山倭蛙和西藏齿突蟾在采样点dg (A)和llz (B)的差异表达基因的表达模式。(C) 高山倭蛙和西藏齿突蟾差异表达基因的功能富集分析。圆形和三角形分别表示采样点 dg 和 llz;红色和蓝色填充分别表示在高山倭蛙和西藏齿突蟾中上调表达的基因。(D–E) 高山倭蛙和西藏齿突蟾的差异表达基因与功能富集项在采样点 dg (D) 和 llz (E) 的相关性。红色和蓝色圆圈分别表示高山倭蛙和西藏齿突蟾的上调基因;绿色圆圈表示富集功能项;红色和蓝色文字分别表示高山倭蛙和西藏齿突蟾在采样点 dg 和 llz 表达模式相似的上调基因。(F–G) 高山倭蛙和西藏齿突蟾在采样点 dg (F) 和 llz (G) 与自噬及氧化磷酸化相关的差异表达基因及其功能富集项。红色和蓝色条形分别代表高山倭蛙和西藏齿突蟾;红色和蓝色文字表示两物种中上调表达的基因。