成都生物所在丹参酮合成通路解析方面取得新进展
作者:张懿
时间:2024-03-12
?丹参(Salvia miltiorrhiza?Bunge)为鼠尾草属多年生草本植物,药用历史悠久,具有活血化瘀、抗菌消炎等药理作用,在世界多国被广泛用于心脑血管等疾病的治疗。丹参酮类化合物是丹参中重要的药用活性成分,其中丹参酮Ⅰ和丹参酮ⅡB具有抗炎、抗菌、抗氧化、抗癌、保护神经元、保护心脏等多种生理活性,药用价值极高。丹参生长周期长,丹参酮类物质含量低,且受自然气候影响大;而丹参酮类化合物化学全合成的方法存在合成路线冗长、产率低、环境污染等不足。因此寻找获得丹参酮类化合物的有效新途径,是当前急需解决的重要问题。随着合成生物学的迅速发展,利用以阐明生物合成途径为基础的合成生物学策略获得丹参酮类化合物,是一种具有发展和应用前景的新方法。?
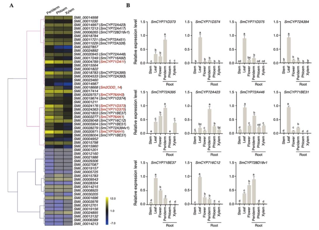
?迄今为止,丹参酮类化合物的生物合成途径尚未被完全解析,如丹参酮ⅡB、丹参酮Ⅰ的合成过程亟待研究。基于此,中国科学院成都生物研究所张咏梅研究员课题组根据丹参酮Ⅰ及丹参酮类化合物的化学结构特征及理性化学分析,推测丹参酮Ⅰ可能由丹参酮ⅡA经甲基氧化、脱甲基、芳构化等多个步骤形成;通过生信分析,筛选获得了丹参酮ⅡA甲基氧化候选基因;利用异源酵母系统、采用3种方法,解析了SmCYP71D373催化丹参酮ⅡA-19位羟化的功能,并探究了SmCYP71D373的最佳催化条件;通过蛋白结构预测、分子对接及定点突变试验,发现SmCYP71D37上的S210,N121是其催化底物丹参酮ⅡA生成丹参酮IIB的关键氨基酸位点。?
?
图1?丹参酮ⅡA甲基氧化基因的筛选
图2?异源酵母系统鉴定SmCYP71D373催化功能
图3?S210和N121是影响SmCYP71D373催化活性的关键位点
?该研究鉴定了丹参酮ⅡB生物合成的甲基羟化酶,为丹参酮ⅡB及下游丹参酮Ⅰ的生物合成解析奠定基础,同时对进一步提高SmCYP71D37催化效率、降低目标化合物的产业成本具有重要意义。?
?上述研究成果以“SmCYP71D373 of?Salvia miltiorrhiza?catalyzes the methyl oxidation reaction of tanshinone IIA-19 position”为题发表于农林科学领域一区TOP期刊《Industrial Crops and Products》。成都生物所毕业硕士生邱晓萍和助理研究员张懿为该论文共同第一作者,张咏梅研究员和罗应刚研究员为论文共同通讯作者。该研究得到四川省科技计划(23MZGC0219、2022ZYD0032)、中国科技部(2020YFE0203200、E0117G1001、2005DKA21401)和成都市-中国科学院科技合作资金项目(E1D3080001)联合资助。?
?原文链接


