一品楼黑龙江论坛,全国小红楼论坛网,一品楼信息,凤凰楼品凤楼论坛qm

成都生物所污染生物治理团队在污泥好氧堆肥过程氮素保留研究中获进展
时间:2023-11-24

 市政污泥是污水处理过程的产物,具有“污染”和“资源”双重属性,而好氧堆肥则是实现污泥资源化利用的有效途径之一。然而由于污泥中氮含量较高,在堆肥过程中,尤其是高温期会产生大量NH3逸出堆体,造成严重的臭气污染和堆肥产品的氮素损失,这已成为污泥堆肥过程中亟待解决的瓶颈问题。针对这一问题,当前通常采用生物炭、沸石等进行吸附以及采用氮转化微生物进行生物强化。此外,近年来采用高分子半透膜覆盖堆体的气流膜堆肥技术迅速发展并广泛应用于污泥和粪便堆肥,能够有效减少堆肥过程中的臭气和温室气体的排放。因此,微生物菌剂结合气流膜堆肥将成为减少堆肥过程氮素损失的一种环境友好、高效、低成本的新策略,而其中氮转化微生物菌剂在堆肥过程中所发挥的作用还需要进一步的解析。 

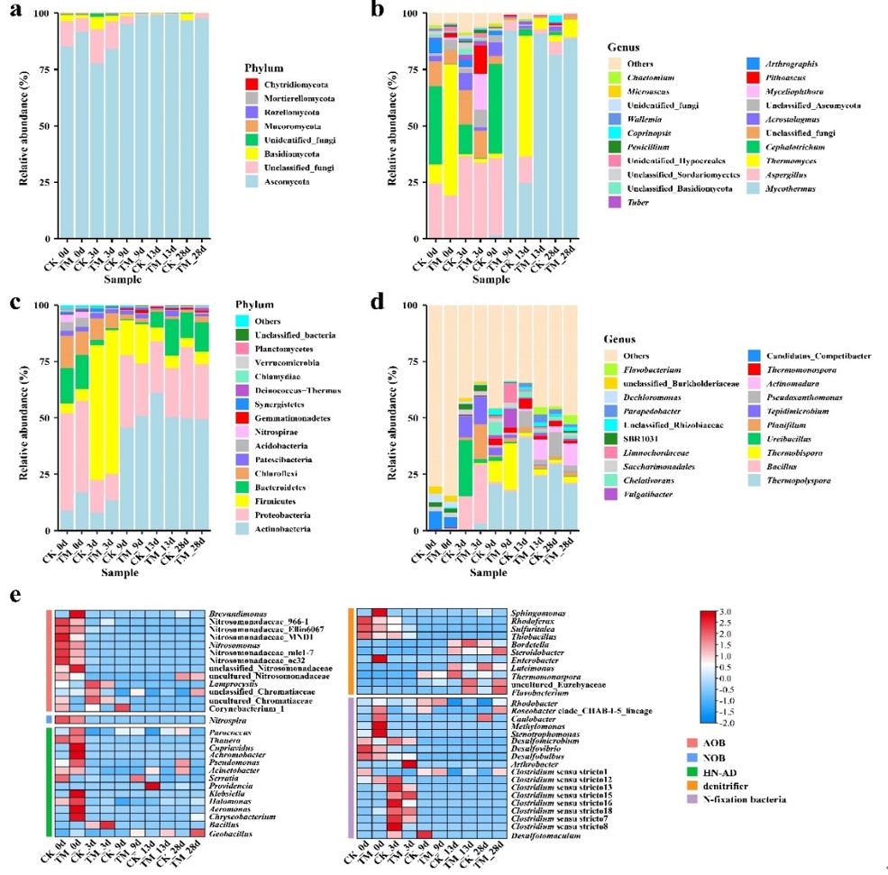
 基于此,中国科学院成都生物研究所污染生物治理团队筛选获得了3株具有高氨氮转化率的高温异养硝化菌,将其制备成菌剂接种到污泥气流膜堆肥中,通过堆肥过程中的氮素变化情况、微生物群落组成以及碳氮代谢通路的来解析外源添加的微生物对堆肥过程的影响。研究结果表明,接种菌剂将高温期从4天延长至7天并提高了堆体的温度,有机质的降解率提高了14.06%,促进了堆肥的腐殖化进程。并且菌剂组的NH3累积排放量减少了34.64%,而堆体中NO3--N的含量是对照组的2.76倍,表明接种的菌剂能够有效减少堆肥产品中的氮素损失。此外,菌剂的添加还显著影响了堆肥过程的微生物组成,菌剂组中多数有机质降解菌丰度增加而典型的病原真菌的丰度降低,这与维持高温期的温度有关。从氮转化微生物和功能基因分析,菌剂组中富集了大量的异养硝化菌,增强了内源性微生物的硝化作用而抑制了反硝化作用,表明接种菌剂优化了堆肥过程的群落结构,使其成为一个有机质快速降解和氮素保留的高效系统。这些结果显示在污泥气流膜堆肥过程中联合使用高温异养硝化菌是一种提高堆肥效率、增加产品肥效、减少臭气污染的有效策略。  

 以上研究成果以田雪平博士为第一作者,姬高升博士后和闫志英研究员为通讯作者发表在国际TOP一区期刊Chemical Engineering Journal上(IF=15.1)。  

 本研究得到国家重点研发计划项目(2022YFD1601100)、成都市科技局项目(2022-YF05-00355-SN, 2022-YF05-00690-SN)、四川省科技计划项目(2021YFS0360, 2022YFS0498, 2022JDTD0027)、四川省科技成果转移转化示范项目(2023ZHCG0056)、河南省自然科学基金资助项目(202300410512)和中原工学院青年人才基金项目(K2019QN011)的支持。  

 原文链接 

 
 

  1 堆肥过程的氮素变化

  2 堆肥过程的微生物群落组成   

  3 碳氮代谢情况  

  4 微生物、功能基因与堆肥参数的相关性分析  

 

5 高温异养硝化菌剂对堆肥过程氮素转化的影响  

      

      

  

附件:
    主站蜘蛛池模板: 汕尾市| 吴江市| 徐州市| 阿荣旗| 太谷县| 北流市| 静乐县| 龙州县| 华亭县| 错那县| 临江市| 高要市| 桐城市| 新乡市| 东阳市| 南靖县| 龙江县| 定安县| 突泉县| 梨树县| 正镶白旗| 寻乌县| 南开区| 永仁县| 丰宁| 白玉县| 福海县| 湄潭县| 汨罗市| 衡阳市| 永顺县| 沅陵县| 渑池县| 建始县| 浦城县| 安徽省| 霍邱县| 思南县| 定陶县| 嘉黎县| 蓝田县|