成都生物所在白及SWEET家族成员挖掘方面取得新进展
作者:张懿
时间:2023-06-21
兰科植物白及Bletilla striata (Thunb.) Reiehb. f.是我国传统中药材之一,也是四川道地的特色濒危药用植物,其干燥块茎是《中国药典》2020版中白及药材的唯一正品来源。白及生产以野生为优,但由于无度采挖、生境破坏、繁殖率低、生长周期长等因素,白及野生种质资源十分短缺,已被《国家重点植物名录》(第二批)列为二级?;ぶ参?。栽培白及品种混杂,产量和品质易受环境影响。白及多糖又称白及胶,是白及主要的活性成分之一,主要在白及块茎中积累,具有收敛止血、消肿生肌、美白等功效,且生物可降解、无毒副作用,不仅在生物材料方向、药物递送系统、创伤修复等医药领域被深入开发,还作为粘合剂、乳化剂、悬浮剂等广泛应用于烟草工业和日用化工行业。而白及多糖作为生物大分子,结构复杂,生物合成和化学合成都较为困难。
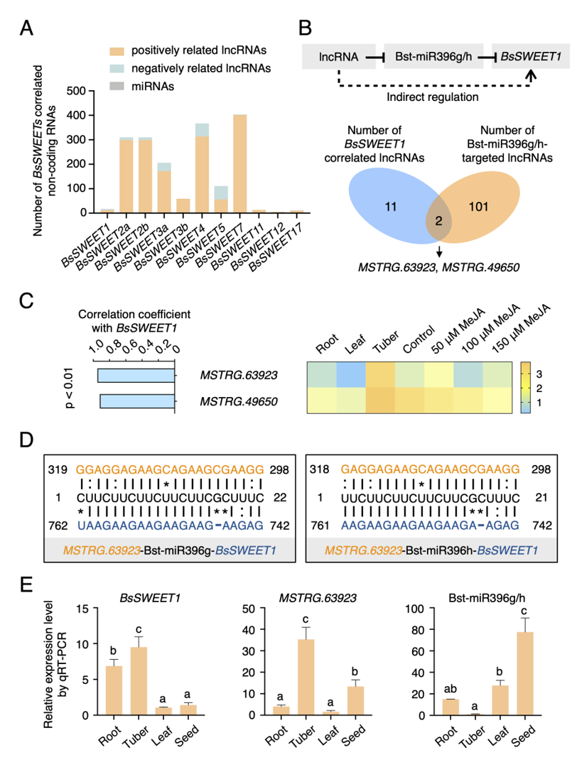
基于此,中国科学院成都生物研究所张咏梅课题组从解析白及多糖合成积累机制的角度入手,收集了白及不同组织、不同处理下的转录组数据,利用生物信息学,从中挖掘获得17个SWEET家族成员,并构建了非编码RNA-BsSWEETs调控网络。其中BsSWEET1在多糖积累的白及块茎中表达最高,说明BsSWEET1极有可能参与了白及块茎中的糖运输和积累过程。BsSWEET1、4、5、11、12的表达显著受外源MeJA的诱导。共表达分析和蛋白互作网络预测结果表明BsSWEET4-5、BsSWEET11-12可能以二聚体的形式参与白及糖转运。此外,本研究发现了大量与BsSWEETs共表达的长链非编码RNA,其中MSTRG.63923可能作为内源竞争性RNA,通过竞争结合Bst-miR396g/h来抑制其对靶基因BsSWEET1 mRNA的切割作用,从而参与BsSWEET1表达的调控。这些结果有助于加速白及糖转运和多糖积累机制的解析,也为操纵白及糖运输、创制多糖高产新品种提供理论支持。

图1 白及SWEET家族成员结构域分析

图2 白及SWEET基因表达模式分析

图3 MSTRG.63923可能作为内源竞争性RNA间接调控BsSWEET1表达
上述研究成果以“Transcriptome-wide identification and expression profiling of the SWEET family in Bletilla striata and regulation analysis with non-coding RNAs”为题发表于农林科学领域一区TOP期刊《Industrial Crops and Products》。中科院成都生物所博士后张懿、成都大学郝理讲师为该论文共同第一作者,张咏梅研究员为论文通讯作者。该研究得到中国科技部(2020YFE0203200、E0117G1001、2005DKA21401)和四川省科技计划(23MZGC0219、2022ZYD0032)等项目联合资助。