成都生物所植物多样性研究团队在杓兰属的叶绿体比较基因组学和兰科植物系统学研究方面获得进展
作者:徐波
时间:2022-08-15
兰科(Orchidaceae)是被子植物中最大的两个科之一,由大约880个属和27000个种组成,占所有维管植物物种的8%。兰科杓兰属植物(Cypripedium L.)具有独特的彩色唇瓣,主要分布在北半球的温带地区,具有极高的观赏和经济价值。在野外,由于自然栖息地的退化和人为过度采集,该属的许多物种已经变得稀有和濒危,截至目前该属的全部物种均被列入濒危野生动植物种国际贸易公约(CITES Appendix II)。
中国科学院成都生物研究所植物多样性研究团队利用Illumina测序技术分别研究了极小种群之一的巴郎山杓兰(Cypripedium palangshanense T. Tang et F. T. Wang)和对叶杓兰(Cypripedium debile Rchb. F.)的叶绿体基因组特征,并且基于叶绿体基因组数据重建了兰科植物5个亚科中的47个物种的系统发育树,为阐明杓兰属和兰科植物的系统发育关系和分类关系做出了重要贡献。
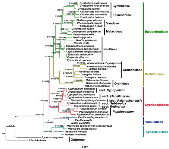
研究团队首次报道了巴郎山杓兰(Cypripedium palangshanense)和对叶杓兰(Cypripedium debile)的叶绿体基因组特征,两个基因组长度为162,773-207,142 bp,包含128-130个基因,包括82-84个蛋白编码基因,38个tRNA基因和8个rRNA基因;共定义了2,192个简单序列重复(SSRs),786个长重复序列(LSRs)和7,929个可变位点(High Variable Loci);确定了12个高度多态的基因座(Pi>0.09),适合于推断杓兰属物种的系统发育。此外,还揭示了该属叶绿体基因组显著扩增的机制,并讨论了IR区的扩增导致SSC区的基因假基因化或丢失。同时,基于叶绿体基因组数据构建的系统发育树为解决兰科植物的系统发育提供了新的见解。
相关研究成果以“Comparative chloroplast genomics of seven endangered Cypripedium species and phylogenetic relationships of Orchidaceae”为题发表在Frontiers in Plant Science(IF: 6.627)。中国科学院成都生物所和重庆师范大学联合培养的硕士研究生张君议和中国科学院成都生物研究所廖敏博士为论文的共同第一作者,徐波副研究员为论文的通讯作者。相关研究得到了中国国家重点研发计划(2020YFE0203200)、第二次青藏高原科学考察计划(2019QZKK0502)和四川省野生植物共享与服务平台的资助。

图1. Cypripedium palangshanense(A)和C. debile(B)的叶绿体基因组图。

图2. 七个Cypripedium叶绿体基因组边界的扩张和收缩分析。

图3. 七个Cypripedium叶绿体基因组的核苷酸差异分析。

图4. 七个Cypripedium叶绿体基因组中的重复序列的分析。

图5. 基于叶绿体基因组数据(超级条形码)构建的47个兰科植物的系统发育树。