成都生物所植物多样性研究团队在豆科广义槐属的叶绿体比较基因组学和孢粉学研究方面获得进展
作者:廖敏
时间:2022-04-18
豆科(Fabaceae)槐属植物(Sophora s.l.)是一类广布于世界热带和温带的乔木、灌木、亚灌木或草本植物,具有极高的经济和生态价值。槐属植物由于分布较广且具有较强的形态可塑性,导致该属植物历来被认为是分类学上非常具有挑战性的类群。中国科学院成都生物研究所植物多样性研究团队自2018年起广泛收集槐属植物的研究材料,利用Illumina测序技术和扫描电镜(SEM)分别研究了Sophora的叶绿体基因组特征和孢粉特征,为阐明槐属植物的系统发育关系和分类关系做出了重要贡献。
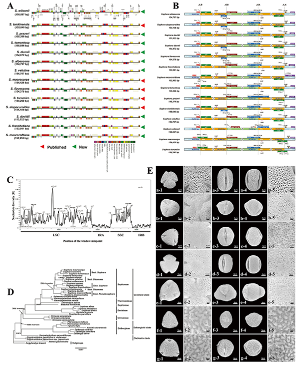
研究团队首次报道了9个中国Sophora植物的叶绿体基因组,并结合已发表的5个物种研究其叶绿体基因组特征,重复序列和高度多态性位点等。结果表明,这些完整叶绿体基因组的长度为152,953—158,087 bp,包含111—113个独特的基因,其中包括76—78个蛋白编码的基因,31个tRNA基因和4个rRNA基因(图A)。Sophora叶绿体基因组IR区(inverted repeat region)的扩张导致位于边界的rps12基因进入了LSC区域 (large single-copy region),并且一些物种中的trnT-CGU基因也出现丢失(图B)。此外,该属的trnC-GCA基因和trnF-GAA基因之间还存在有大约23kb的倒置。同时,研究还确定了7个高度多态位点(Pi >0.035),可用于后续Sophora的系统发育分析(图C)。基于完整叶绿体基因组和蛋白质编码序列的数据集,构建的蝶形花亚科早期分支系统发育树显示,槐属是单系类群,但Sect. Disamaea 和 Sect. Sophora与基于果实形态的传统分类法不一致(图D)。
研究团队利用扫描电子显微镜对Sophora和3个近缘属的共计27个种、4个亚种和4个变种的43个样品的花粉形态进行了研究,以评估该属的花粉多样性及其分类意义。结果显示,所研究物种的花粉绝大部分是三沟开裂(很少是六沟),花粉的形状从近球形、球状、近圆形到球形不等(图E)。并且首次报告了该属的花粉具有回纹状的外部纹饰,新增描述了孔膜的纹饰和极地/赤道视图的轮廓。利用主成分分析(PCA)辨析了该属部分种与种,种与属之间的关系,其用于分析的六个成分占总方差的79.92%。最后,研究团队还基于花粉形态特征构建了所研究物种的分类检索表。
相关研究成果分别以“Comparative chloroplast genomics of Sophora species: Evolution and phylogenetic relationships in the rarly-diverging legume subfamily Papilionoideae (Fabaceae)”为题发表在Frontiers in Plant Science(IF: 5.753)和“Pollen morphology of the genus Sophora (Fabaceae) and its taxonomic implications”为题发表在Microscopy Research & Technique(IF: 2.769)。中国科学院成都生物研究所的廖敏博士为论文第一作者,徐波副研究员为论文的通讯作者。相关研究得到了国家自然科学基金(31570196)、第二次青藏高原综合科学考察研究项目(2019QZKK0502)和中克“一带一路”生物多样性与生态系统服务联合实验室(2020YFE0203200)的资助。
原文链接1
原文链接2

图A. 14个Sophora的完整叶绿体基因组图(线性图); 图B. 14个Sophora叶绿体基因组边界的扩张和收缩分析; 图C. 14个Sophora叶绿体基因组的核苷酸多态性区域分析; 图D. 基于39个叶绿体基因组序列的蝶形花亚科早期分支的系统发育分析; 图E. 利用SEM获取的部分Sophora及近源属花粉的显微结构。