成都生物所植物多样性研究团队在芒苞草基因组、群体遗传与?;げ呗灾贫ǚ矫嫒〉弥匾?/span>
时间:2021-12-09
芒苞草(Acanthochlamys bracteata)隶属于翡若翠科(Velloziaceae)芒苞草属(Acanthochlamys),是国家二级重点?;さ囊吧荼局参?。它是由中国科学院成都生物研究所高宝莼研究员于1980年发表的中国特有种,并以其建立的芒苞草科,是中国植物学家首次发现和建立的一个新科。但由于气候变化和人类活动导致的生境退化,芒苞草仅分布在西藏的芒康县、四川的道孚县、稻城县、乡城县、理塘县、雅江县和炉霍县等地区的极小部分区域(图1),其种群较为稀少,亟待拯救和?;?。
中国科学院成都生物研究所植物多样性研究团队从2017年起,系统开展了芒苞草的调查、繁育研究和综合保护工作。为了厘清芒苞草种群分布受限的关键因素和物种形成与种群分化的遗传机理,更好地指导?;ぃ芯咳嗽辈捎?/span>Illumina(~292×),Nanopore(~235×)和Hi-C测序技术,最终组装基因组大小为191.61Mb, 97.97%的基因组序列可以定位到20条染色体上(图2A,2B),获得了高质量的染色体水平的基因组组装和功能注释。高质量基因组是未来研究适应性进化分子机制的宝贵资源,并为进一步与其他翡若翠科物种进行比较基因组分析提供了新的证据。
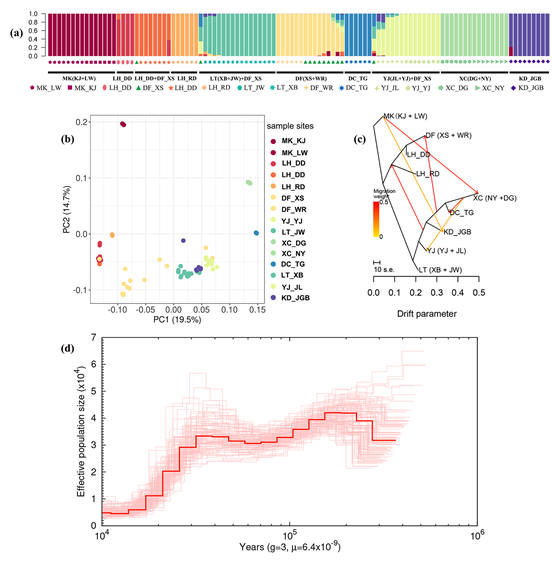
根据单拷贝基因的系统发育树和分化时间估算分析,芒苞草(A. bracteata)和Dioscorea rotundata在大约在~104.5 mya前分开。分开之后,基因家族的扩张和收缩分析表明,芒苞草中1854个基因家族发生了明显的扩张, 5491个基因家族发生了明显的收缩。同时对来自14个群体的110个个体开展了重测序,从遗传多样性、种群结构、种群历史动态和基因流等方面对芒苞草进行了深入研究。而利用全基因组和重测序数据的群体遗传分析显示,芒苞草的14个种群可划分为10个clade,而基因组水平的遗传多样性分析表明,芒苞草的整体遗传多样性很低,仅有理塘、雅江、炉霍、道孚等种群略高。利用Treemix进行基因流分析,这些种群间确实存在基因流,即横断山脉孤立的种群之间相继发生了三次独立的高水平基因流。种群历史动态分析(PSMC)的结果表明,芒苞草的进化历史可追溯到的约400ka年前,有效种群数量在其进化史上持续减少,一共经历过2次遗传瓶颈,这一发现与冰期和间冰期之间的更替相一致(图3)。同时,该研究表明了第四纪的气候变化在塑造芒苞草的遗传结构方面发挥了重要作用,并对这一物种以及可能具有类似分布的其他高山植物的遗传状况和进化历史提供了关键的见解。这项研究显示了种群基因组学对于评估过去气候变化的影响和确定?;さピ员;ず凸芾硎芡参镏值挠杏眯?。
最后,研究人员还根据芒苞草种群遗传多样性高低,结合实地调查结果,因地制宜地提出了不同的?;ご胧阂?、位于西藏芒康县的两个遗传多样性较低的种群靠近澜沧江,而这条河流非常适于水电开发,其潜在栖息地可能被淹没和侵占,并且当地道路的修建和畜牧业的发展也对种群造成了较为明显的影响。因此,有必要从受开发威胁的种群中收集种子资源,进行异地?;?。二、针对如四川理塘县、雅江县、炉霍县和道孚县等遗传多样性较高的种群,应重于?;ど澈臀智蚧肪车奈榷?,以避免破坏。如在地方上建立长期的种群动态监测体系,以促进人工?;ず椭秩夯指础?/span>
相关研究成果以“Chromosome-level de novo genome assembly and whole-genome resequencing of the threatened species Acanthochlamys bracteata (Velloziaceae) provide insights into alpine plant divergence in a biodiversity hotspot”为题发表在Molecular Ecology Resource(IF: 7.09)。徐波副研究员为该论文的第一作者,高信芬研究员与徐波副研究员为该论文的共同通讯。该研究得到了生态环境部生物多样性调查与评估项目(2019HJ2096001006)、第二次青藏高原综合科学考察研究项目(2019QZKK0502)和中克“一带一路”生物多样性与生态系统服务联合实验室(2020YFE0203200)的资助。论文链接:https://doi.org/10.1111/1755-0998.13562

图1.芒苞草的形态学特征和种群样本的地理分布。(a)生境 (b)习性 (c)花 (d)果实 (e)种子 (f)14个种群的取样地点。

图2.(a)芒苞草染色体水平的基因组图 (b)Hi-C热图 (c)11个物种的系统发育树 (d)11个物种基因家族收缩和扩张分析。

图3.芒苞草种群遗传结构和种群历史动态。(a)110个芒苞草个体的种群结构 (b)主成分分析(PCA) (c)基因流 (d)种群历史动态。

图4. 基于全基因组重测序的SNPs构建的最大似然树。