一品楼黑龙江论坛,全国小红楼论坛网,一品楼信息,凤凰楼品凤楼论坛qm

成都生物所在大麦侧小穗发育调控机理方面取得进展
作者:王金慧 时间:2021-06-22

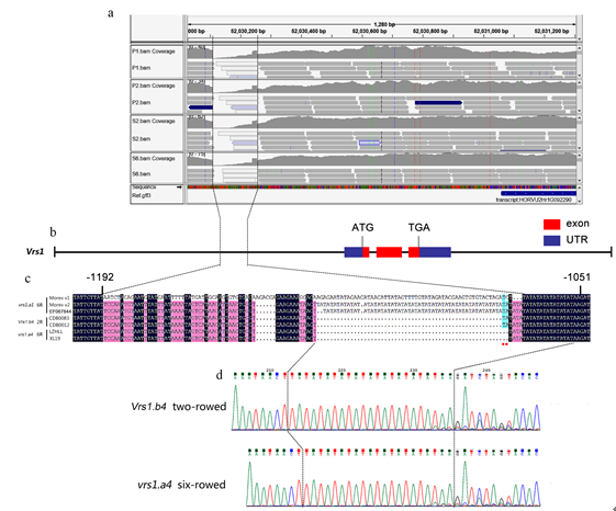
 大麦花序是由三联小穗构成。三联小穗中侧小穗结实与否产生了二棱和六棱大麦的分化。棱数直接影响籽粒产量,是大麦重要的驯化性状。前人研究表明,大麦棱型主要受Vrs1six-rowed spike1)基因决定,已鉴定出7种主要的等位基因:二棱大麦中的Vrs1.b2、Vrs1.b3Vrs1.b4和六棱大麦中的vrs1.a1、vrs1a2、vrs1.a3vrs1.a4。野生型Vrs1.b对侧小穗发育具有抑制作用,而突变型vrs1.a多为功能缺失型突变,丧失了对侧小穗发育的抑制作用。有趣的是,六棱大麦中的vrs1.a4与二棱大麦中的Vrs1.b4拥有相同的编码序列。携带vrs1.a4的大麦产生六棱性状的决定因素仍不清楚。 

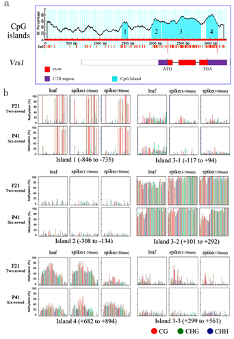
 成都生物研究所作物分子育种项目组龙海研究团队在青藏高原地区的二棱和六棱大麦种质中分别鉴定到了Vrs1.b4vrs1.a4等位基因。遗传分析表明这些大麦中棱数的变化受单基因控制。通过BSA-seq、分子标记等技术将该基因定位在2H染色体0.08-cM~554-kb)的目标区间内,其中Vrs1是最可能的候选基因。通过分析定位群体后代以及携带Vrs1.b4vrs1.a4的不同大麦品种(系)中Vrs1的表达丰度发现,vrs1.a4的表达显著低于Vrs1.b4,与六棱表型共分离,证实Vrs1表达下调是导致携带vrs1.a4大麦六棱性状产生的原因。对Vrs1及其调控区的DNA甲基化分析发现,Vrs1的表达下调与DNA甲基化无关。 

 通过Sanger测序分析,在Vrs1编码区上游约1 kb鉴定到一段之前未被报道的“TA”短串联重复(Short tandem repeatsSTRs)区。与Vrs1.b4相比,vrs1.a4在该区域内存在单个“TA”的缺失。在人类和拟南芥中的研究表明,STRs可以调控基因的表达。vrs1.a4启动子区“TA”的缺失是否是导致其表达量下调的原因及其潜在机制值得进一步研究。本研究从遗传及分子水平证实了携带vrs1.a4大麦六棱性状产生的原因,为进一步深入解析大麦侧小穗发育的分子调控机制奠定基础。 

 以上研究结果以“Genetic and molecular characterization of determinant of six-rowed spike of barley carrying vrs1.a4”为题,在农林科学top期刊Theoretical and Applied GeneticsDOI: 10.1007/s00122-021-03887-y)上在线发表。中国科学院成都生物研究所和四川农业大学联合培养博士生王金慧为论文第一作者,邓光兵副研究员和龙海副研究员为论文共同通讯作者。该研究得到国家自然科学基金(31771790)、中国科学院科技服务网路计划(STS计划)(KFJ-STS-QYZD-2021-22-001)、西藏自治区重大科技专项(XZ2021NA01)、四川省农作物分子育种平台项目(2016NZ0103)、四川省麦类作物创新团队等项目资助。 

 原文链接

  图一 二棱(Vrs1.b4)和六棱(vrs1.a4)大麦的穗部形态(左)以及携带vrs1.a4六棱大麦棱数控制基因的精细定位。 

  图二 Vrs1在群体后代以及不同vrs1.b4\vrs1.a4品种(系)幼穗中的表达分析。 

  图三 Vrs1.b4 vrs1.a4 调控序列中STR区序列比较。 

  图四 Vrs1及上游2 kb CpGDNA甲基化分析 

附件:
    主站蜘蛛池模板: 措勤县| 松桃| 平塘县| 宝丰县| 卓资县| 石城县| 紫云| 武冈市| 商水县| 遂宁市| 汉川市| 右玉县| 宁国市| 饶平县| 马边| 高尔夫| 滨海县| 芒康县| 罗定市| 怀来县| 达孜县| 大厂| 桐庐县| 华容县| 镇江市| 彭水| 收藏| 凤山市| 香格里拉县| 鄂伦春自治旗| 太原市| 乡宁县| 木兰县| 海南省| 常德市| 方正县| 吉木乃县| 新宾| 四会市| 吴江市| 山阴县|